(网经社讯)3月15日晚,央视“3·15”晚会曝光了“漂白鸡爪”问题,四川省蜀福香食品有限责任公司被点名,该食品企业是四川零食品牌“满山馋”的供应商,与辉同行直播间曾多次带货。
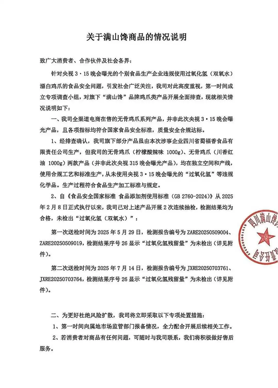
3月16日,满山馋公司发布商品情况说明,表示旗下全渠道电商在售的无骨鸡爪系列产品,并非此次央视“3·15”晚会曝光产品,各项指标均符合国家食品安全标准。

满山馋公司在情况说明中称,针对央视“3·15”晚会曝光的“漂白鸡爪”问题,该公司第一时间对旗下“满山馋”品牌鸡爪类产品开展全面排查,该公司全渠道电商在售的无骨鸡爪系列产品,并非此次央视3·15晚会曝光产品,且各项指标均符合国家食品安全标准,质量安全合规达标。
经排查确认,该公司旗下部分产品虽由被央视点名的四川省蜀福香食品有限责任公司生产,但该公司的两款无骨鸡爪产品(并非此次央视“3·15”晚会曝光产品),均在独立空间和产线使用合规工艺和标准生产。
据网经社直播电商台(LIVE.100EC.CN)获悉,与辉同行客服回应称,经核查,所售的满山馋相关商品,并非央视“3·15”晚会曝光商品。
浙江网经社信息科技公司拥有18年历史,作为中国领先的数字经济新媒体、服务商,提供“媒体+智库”、“会员+孵化”服务;(1)面向电商平台、头部服务商等PR条线提供媒体传播服务;(2)面向各类企事业单位、政府部门、培训机构、电商平台等提供智库服务;(3)面向各类电商渠道方、品牌方、商家、供应链公司等提供“千电万商”生态圈服务;(4)面向各类初创公司提供创业孵化器服务。
网经社“电数宝”电商大数据库(DATA.100EC.CN,免费注册体验全库)基于电商行业18年沉淀,包含100+上市公司、新三板公司数据,150+独角兽、200+千里马公司数据,4000+起投融资数据以及10万+互联网APP数据,全面覆盖“头部+腰部+长尾”电商,旨在通过数据可视化形式帮助了解电商行业,挖掘行业市场潜力,助力企业决策,做电商人研究、决策的“好参谋”。
【版权声明】秉承互联网开放、包容的精神,网经社欢迎各方(自)媒体、机构转载、引用我们原创内容,但要严格注明来源网经社;同时,我们倡导尊重与保护知识产权,如发现本站文章存在版权问题,烦请将版权疑问、授权证明、版权证明、联系方式等,发邮件至NEWS@netsun.com,我们将第一时间核实、处理。