(网经社讯)导读:2025年,网经社电子商务研究中心(RESC.100EC.CN)作为国家发改委认定“一带一路”TOP10影响力社会智库,已走过18个年头,是电商乃至互联网具权威性、影响力的“风向标”及高层决策智库。对此,我们对2025年智库服务相关工作与成果进行复盘总结。

一、智库定位与核心优势
作为“一带一路”TOP10影响力社会智库,网经社已不仅仅是一个行业观察者,而是成为了影响决策、塑造规则、引领趋势的关键力量。
网经社并非一夜之间崛起,这家成立于2007年的机构已经深耕行业十八年。在数字经济领域,它构建了独特的“媒体+智库+媒介”三合一战略体系。其前身拥有A股上市公司背景,总部位于中国电商之都——杭州,这使得网经社天生具备了产融结合的优势。

二、专家库&数据库:两大核心“基座”
网经社的智库“底层基座”包括:专家库和数据库。专家库中包括10000+数字经济专家,包括国家级专家、法律专家、学院派专家、实战派专家以及协会专家,屡屡接受国内外媒体采访,输出观点内容。

而数据库产品“电数宝”则涵盖了数字经济各行业的企业数据和信息数据。“电数宝”(DATA.100EC.CN)基于电商行业18年沉淀,包含100多家上市公司数据、150多家独角兽企业数据、200多家千里马公司数据、4000多起投融资数据以及10万多个互联网APP数据,全面覆盖“头部+腰部+长尾”电商。

三、报告库&榜单:数字经济行业“风向标”
2025年,网经社的智库服务呈现出多元化、深度化和高频化的特点。在报告发布方面,网经社全年发布了188份数据报告,媒体采用量10000+,累计阅读量10亿+。
1.标准化报告
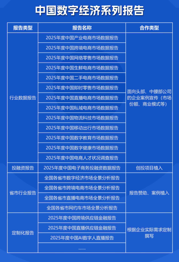
网经社电子商务研究中心将第14年连续发布《2025年度中国数字经济行业系列报告》(21份,不含半年度、季度、月度报告)和《百强榜》(12份),全面覆盖数字零售、数字生活、移动出行、产业电商、跨境电商、数字教育、数字健康、物流科技金融科技、投融资10大主流赛道(详见:https://www.100ec.cn/Index/sponsorship.html)。


2.发展全景分析报告
尤为引人注目的是,网经社借助AI大模型,推出了《全国各省市直播电商发展全景分析报告》(详见:https://www.100ec.cn/zt/dczdfx/)和《全国各省市跨境电商发展全景分析报告》(详见:https://www.100ec.cn/zt/dskdfx/)两大系列,分别计划发布164份和199份报告,系统解码全国34个省/直辖市/自治区、165座城市的直播电商和跨境电商生态。此外,还有《网约车市场全景分析报告(2025)》,旨在全面梳理2025年深圳市网约车市场的发展现状,从市场规模、竞争格局、用户特征、行业监管、市场风险和未来趋势六个维度进行深入分析。(详见 #网经社 专题:http://www.100ec.cn/zt/dwycfx/)。
3.热点解读报告
我们还我们持续追踪社会热点与行业动态,运用前沿AI大模型对事件进行深度解析、趋势研判与数据挖掘,并在此基础上生成结构清晰、视角独到的专业分析报告。
如海南“封关”期间,“一带一路”TOP10影响力社会智库网经社电子商务研究中心发布《海南岛“封关”对跨境电商影响分析报告》,全面剖析2025年海南封关政策对跨境电商供应链重构、商业模式创新、区域竞争格局的影响,为企业布局海南提供战略抓手。(详见:https://www.100ec.cn/zt/hnzmgfg/)此外, 还有《多国取消跨境小包免税政策对我国跨境电商影响分析报告》、《地缘政治风险对日本旅游业与国内OTA影响分析报告》等热点事件分析报告。
4.榜单
网经社第7次例行启动榜单发布计划,依托自主研发的电商大数据库“电数宝”(DATA.100EC.CN),采用数据分析、公司和合作伙伴调研、平台评测、用户调查、“神买”抽查、政策研究、专家访谈等研究方法。将发布12份《百强榜》,全面覆盖数字零售、数字生活、移动出行、产业电商、跨境电商、数字教育、数字健康、物流科技金融科技、投融资10大主流赛道(详见:https://www.100ec.cn/Index/sponsorship.html)。

此外,网经社数据产品——电商榜单是针对电商各领域及细分行业的典型平台,根据平台GMV、营收、利润、下载量、消费评级、市值/估值、行业影响力、投融资情况等指标进行综合评定,通过榜单反映当前国内电商各领域平台发展概况。(详见:https://www.100ec.cn/zt/dsbd/)电商榜单涵盖以下类型:
1、投融资榜(包括产业电商、零售电商、生活服务电商、跨境电商、物流科技,每月第一周发布)
2、APP月活榜(包括零售电商:进口跨境电商、母婴电商、垂直电商、汽车电商、生鲜电商、医药电商、导购电商、综合电商,生活服务电商:本地生活、社区服务、在线外卖、在线票务、在线租房、酒店住宿、交通出行、在线旅游,每月第三周发布)
3、下载榜(包括购物榜、金融榜、儿童榜、社交榜、旅游榜、生活榜、教育榜、医疗榜,每月最后一周发布)
4、消费评级榜(每月第一周、季度、半年度、年度发布)
5、百强榜(包括产业电商、零售电商、生活服务电商、跨境电商、物流科技等,每半年度、年度发布)
6、市值榜(包括产业电商、零售电商、生活服务电商、跨境电商、物流科技等,每半年度发布)
7、独角兽榜(包括零售电商、产业电商、生活服务电商、物流科技,年度发布)
8、千里马榜(包括零售电商、产业电商、生活服务电商、物流科技,年度发布)
四、学术合作与人才培养
2025年,网经社智库服务还拓展到学术领域和人才培养方面,展现了其跨界整合能力和长远眼光。8月,在贵州省法学会指导下,由贵阳人文科技学院法学院、贵州省法学会知识产权法学研究会联合主办,西北政法大学涉外法治研究中心国际数字贸易法研究所、网经社电子商务研究中心协办的学术集刊《未来法学》(2025▪第一辑)创刊号已经编创完成并出版。网经社电子商务研究中心主任曹磊担任知识产权出版社定期出版的《未来法学》集刊编辑部编辑委员会顾问暨学术委员会委员。
《未来法学》致力于探索“新质生产力”相关法律议题,聚焦未来法治领域的学术前沿研究。本研究以Web3.0、物联网、区块链、人工智能、大数据、元宇宙等信息技术为核心,结合基因编辑、深海探测、外空开发等新兴科技领域,系统解析智慧社会构建中的法律挑战。研究涵盖立法体系构建、风险治理机制、监管范式创新、纠纷解决程序优化及合规体系设计等维度,突出研究的未来导向性、国际视野广度和跨学科融合特性。

在图书出版方面,作为国家发改委认定的“一带一路”TOP10影响力社会智库网经社电子商务研究中心已出版的相关书籍包括:《跨境电商全产业链时代》、《互联网+产业风口》、《互联网+普惠金融》、《Uber:开启共享时代》、《互联网+海外案例》、《金融科技革命》等。
12月9日,网经社电子商务研究中心主任曹磊受邀至浙江工商大学,以《中美贸易战对我国跨境电商发展的影响与对策》为主题,为现场老师及本硕博学生带来专业授课。

此外,基于高校师生群体存在的数据资源匮乏、师资力量不足、品牌影响力弱、实践平台缺乏等痛点。网经社依托自身在数字经济领域的资源沉淀、行业影响力,以“产教融合”为核心,为全国高校提供全维度资源赋能。

如今,当政府部门制定电商政策、企业调整战略方向、投资者评估市场机会时,网经社的智库服务已成为不可或缺的参考坐标。在这个数据驱动的时代,谁掌握了信息的制高点,谁就掌握了行业的未来——网经社正以其独特的“媒体+智库+媒介”模式,牢牢占据着这一制高点。


































.png)


